聯絡我們
Language
  • 繁體中文
  • EN
  • 简体中文
close

0 詢價單
 詢價單0
  • 關於台化
    • 公司簡介
    • 公司沿革
    • 公司組織
    • 經營團隊
    • 公司廠區位置
  • 依產品類別
    • 塑膠原料
      • PS 樹脂(台灣)
      • ABS樹脂(台灣)
      • PC樹脂
      • PP 樹脂
        • 單聚物PP
        • 隨意共聚合物PP
        • 耐衝擊共聚合物PP
      • 複合材料
        • PC/ABS合金(合膠)
        • PP複合材料
      • ASA樹脂
      • Nylon 樹脂
    • 石油化學
      • 化一部
        • 苯(BZ)
        • 對二甲苯(PX)
        • 鄰二甲苯(OX)
        • 間二甲苯(MX)
      • 化二部
        • 苯乙烯(SM)
        • 合成酚(Phenol)
        • 丙酮(Acetone)
      • 化三部
        • 對苯二甲酸(PTA)
        • 間苯二甲酸(PIA)
    • 纖維
      • 纖維事業部
        • 依產品類別
          • 耐隆6粒
          • 全延伸絲FDY
          • 半延伸絲POY
          • 高延伸絲HOY
          • 假撚加工絲DTY
          • 牛津布用絲OXFORD
          • 織網絲
          • N6輪胎簾布絲
          • N66 輪胎簾布絲
        • 差別化產品
          • 色絲Formo Color
          • 回收環保絲Formo Eco
          • 親水絲Formo Cool
          • 礦石涼感絲
          • 抗菌絲Formo Proses
          • 生質耐隆絲Formo Bio
          • 石墨烯絲Formo Graphtex
          • 海洋回收絲Seawastex
          • 漁網回收絲Netplus
      • 紡織事業部
        • 難燃紗
        • 緞彩紗
        • 低毛羽紗
        • 竹節紗
        • 環保紗
        • 防霉消臭抑菌紗
        • 賽絡紗
        • 多素材混紡紗
        • 一般環錠紗
        • 防火布
        • 甲殼素紗
        • 石墨烯紗
        • 合作廠商相關訊息
  • 依應用類別
    • 石化原料
    • 生活用品
    • 服飾用品
    • 工(農、漁) 業用品
    • 建材用途
    • 3C家電
    • 其他用途
  • 投資人專區
    • 財務資訊
      • 每月營收報告
      • 財務報告
      • 信用評等
    • 公司治理
      • 公司治理之原則及架構
      • 公司治理運作情形
      • 公司重要規章
      • 內部稽核
      • 風險管理政策
      • 董事會
        • 董事會成員
        • 董事會議事錄
        • 董事選任情形
        • 與獨立董事溝通情形
      • 委員會
        • 委員會成員
        • 薪資報酬委員會運作情形
        • 審計委員會運作情形
        • 永續委員會運作情形
      • 勞資關係
        • 員工行為及倫理守則
        • 員工福利
        • 員工權益維護
        • 退休制度
    • 股東服務
      • 股權結構
      • 股利及股價資訊
      • 聯絡窗口
      • 股東常會資訊
      • 股東常會影音檔
      • 股務辦理機構
    • 公司資訊
      • 公司基本資料
      • 公司年報
      • 誠信經營與道德行為
      • 法人說明會資料
      • 利害關係人專區
      • 重大訊息
  • 新聞與媒體
    • 新聞中心
    • 活動報導
    • 獲獎事蹟
  • 永續發展
    • 總覽與最新消息
      • 經營團隊的話
      • 台化現況與經營理念
      • 永續發展守則
      • 永續發展目標
      • 永續發展亮點成果
      • 工安與環保證照
      • 報告書下載
      • CDP碳揭露評鑑報告
    • 企業永續與治理
      • 利害關係人之鑑別與溝通
      • 公司治理概況
      • 從業道德
      • 風險管理
      • 企業永續發展推動組織與發展目標
      • 研發創新與數位及能源轉型
    • 客戶與供應鏈關係
      • 客戶關係與滿意度調查
      • 產品永續責任
      • 採購與供應鏈管理
    • 環境永續
      • 氣候變遷的減緩與調適
      • 安全衛生環境保護的使命
      • 能源管理與潔淨能源的投資
      • 水資源使用與管理
      • 空氣污染物管理
      • 環保法令遵循
      • 廢棄物及管制化學物質管理
      • 溫室氣體排放管理
      • 台化綠能公司
        • 簡明月報
        • 年報
    • 員工職安
      • 台化人權政策
      • 員工人權保障
      • 員工薪資與福利
      • 人才資本的培育
      • 健康安心的工作環境
      • 多元與共融政策
    • 社會共榮
      • 社區參與
      • 社會回饋
      • 傳統藝文推廣
  • 聯絡我們
| 繁體中文 | EN | 简体中文
Follws Us
  • Facebook
  • YOUTUBE
  • 永續發展

  • 首頁
  • 永續發展
  • 企業永續與治理
  • 企業永續發展推動組織與發展目標
Google 搜尋引擎
永續發展
  • 總覽與最新消息
    • 經營團隊的話
    • 台化現況與經營理念
    • 永續發展守則
    • 永續發展目標
    • 永續發展亮點成果
    • 工安與環保證照
    • 報告書下載
    • CDP碳揭露評鑑報告
  • 企業永續與治理
    • 利害關係人之鑑別與溝通
    • 公司治理概況
    • 從業道德
    • 風險管理
    • 企業永續發展推動組織與發展目標
    • 研發創新與數位及能源轉型
  • 客戶與供應鏈關係
    • 客戶關係與滿意度調查
    • 產品永續責任
    • 採購與供應鏈管理
  • 環境永續
    • 氣候變遷的減緩與調適
    • 安全衛生環境保護的使命
    • 能源管理與潔淨能源的投資
    • 水資源使用與管理
    • 空氣污染物管理
    • 環保法令遵循
    • 廢棄物及管制化學物質管理
    • 溫室氣體排放管理
    • 台化綠能公司
      • 簡明月報
      • 年報
  • 員工職安
    • 台化人權政策
    • 員工人權保障
    • 員工薪資與福利
    • 人才資本的培育
    • 健康安心的工作環境
    • 多元與共融政策
  • 社會共榮
    • 社區參與
    • 社會回饋
    • 傳統藝文推廣

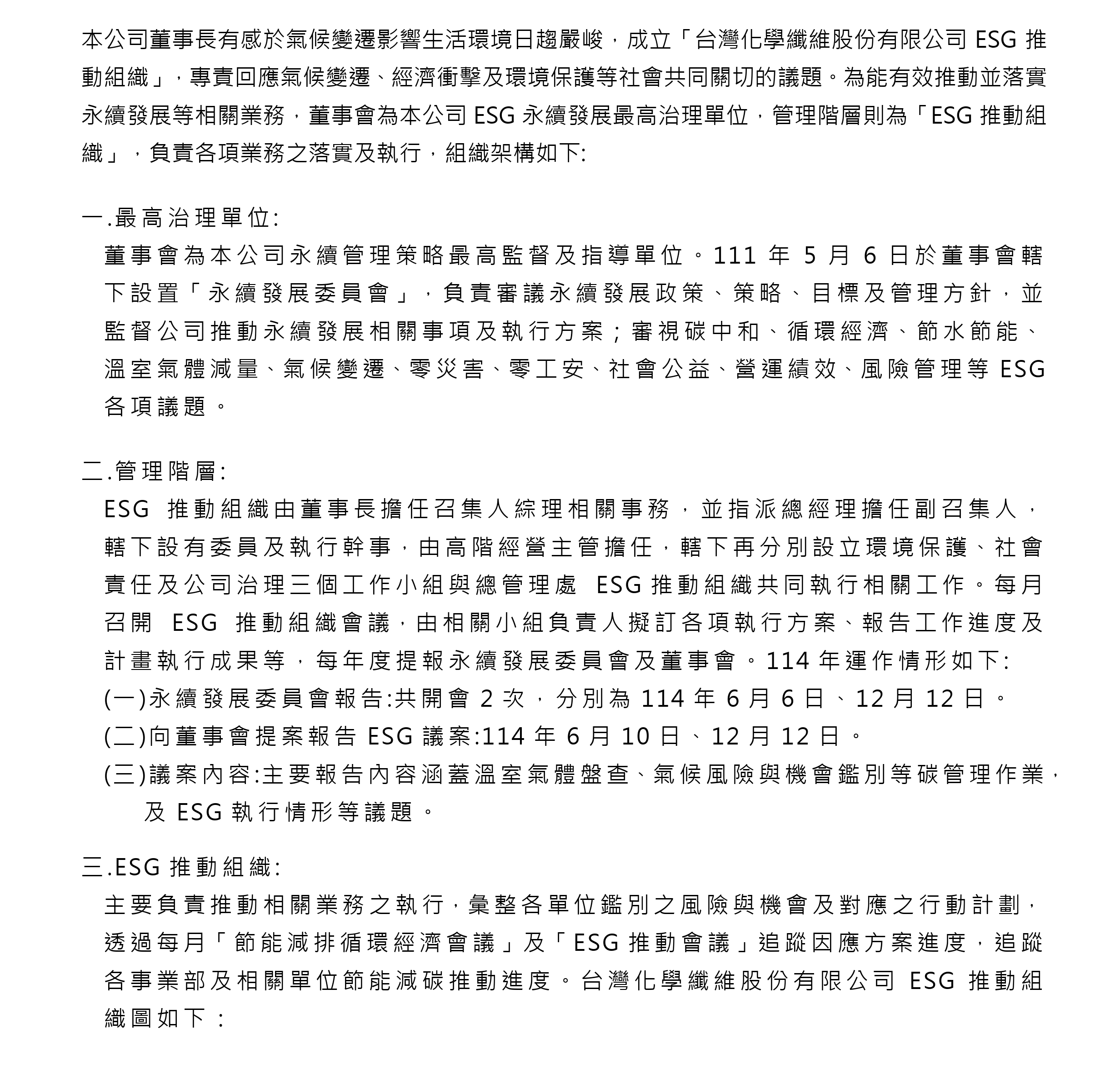
企業永續發展推動組織與發展目標

             

(台塑企業 台化公司提供,20260107)

 

相關連結
 title=
台塑企業
 title=
台塑企業文物館
 title=
王詹樣公益信託
 title=
王詹樣社會福利慈善基金會
 title=
台塑購物網
 title=
台塑網電子交易市集
 title=
台塑樂活圈
 title=
集保中心
 title=
公開資訊觀測站
 title=
人才招募網
 title=
i醫健康 管理中心
台北市內湖區南京東路六段380號A2棟
+886-2-2712-2211
  • Facebook
  • YOUTUBE
© 2026 台灣化學纖維股份有限公司 All rights reserved. Designed By  Winho
  • 隱私權政策
  • 網站地圖